查看: 4536

[引流涨粉] 从0到1说清楚怎么做知乎运营

[复制链接]
wz*** 发表于 2021-10-20 10:56 | 显示全部楼层 |阅读模式
最近正在研究怎么做知乎,根据网上的一些分享以及自己的一些经验做了一个整理,希望对你有帮助。做知乎或者其他平台无非就是为了出爆款,然后涨粉、引流、变现。所以研究如何写出爆款回答或者文章也很重要。

1.jpg


首先我们做知乎要先注册账号,注册完账号以后完善基本的信息,能填的最好都填上。注册完成后我们就可以开始创作了,注意,最好是把文章、视频、想法、回答等,可以做的都做一遍,并且持续更新,持续创作优质的内容。我们每天要跟正常用户一样,刷刷知乎,看看文章,看看视频、点点赞评论一下。总之就是把知乎各个功能都用一下,每天登陆,保持活跃。

刚开始写知乎最重要几个点

一、专注

也就是专注于回答某个领域的问题。做好定位很重要,也就是说要清楚明白,我们要给哪些人群解决什么类型的问题,这个非常重要。然后专注在这个领域持续进行优质原创内容的输出。

二、坚持

知乎运营需要时间,也需要耐心。但往往前期的时候,很多人没有写作的经验,回答质量不高,粉丝量少,得不到正向的反馈,就选择了放弃,这是非常可惜的。而要是想要做知乎、想通过知乎引流,想在知乎上涨粉就要耐得住寂寞,就要能够坚持下去。持续去做内容的输出,每周更新 2 到5篇知乎的问题回答。不要间断。

三、重回答

刚开始做知乎的时候,最好先写回答,尽量不要写文章,当粉丝有一定量的时候再去写文章。因为那时写的文章才会被较多的人看到,不然一开始就发布文章,一般很少会被推荐,很难被用户看到。

四、重质量

开始做知乎后,建议是每周更新 2 到5篇知乎的问题回答,保证数量;回答的字数 至少要到2000 字以上,保证质量。

其实,只要我们有几篇文章(回答)被推上热搜,就可以带来大量的粉丝,或者就能引来大量的流量。如果出了一篇爆款内容那流量也是相当的大。所以最重要的是内容的质量,而非数量。

说完上面四个重点,我们接下来说说怎么去解决这几个点

一、专注

专注非常简单,只要我们找好领域,然后持续去输出这方面的内容就行,帮助我们的目标用户去解决这领域的相关问题。

二、坚持

坚持其实是比较难的,很多人没有结果就选择放弃了。但不管做哪个平台起步期都是比较难的,但是大部分人都倒在了黎明的前夕,所以坚持下去就是胜利。那如何才能坚持下去呢?

1.抱团

①也就是找到写知乎的同伴,抱团坚持写作。可以相互鼓励、相互学习、相互交流。

②还可以不断地互相迭代。

也就是做复盘,一是自我复盘,我的本周写作目标达成情况;我做的好的地方;我可以做的更好的地方;我的下一步调整是?二是他人反馈,写的好的地方;可以更好的地方。

2.拆解别人

去研究拆解同领域的头部大V或高赞回答,看一下他们的文章为什么能够得到高赞?研究一下他们是如何开头、正文结构、如何结尾、内容切入角度、情绪带动、干货价值传递、排版等。我们要知道别人的回答能够爆起来,肯定是有原因的,多研究研究,没事多看看,看多了很多套路就懂了。多看看别人,自己也会更有信心,也会不断迭代,慢慢就会不断出现正向的反馈,也就看得到希望,也会更容易坚持下去。

三、回答

1.如何找到一个好问题?

就是目标用户近期最关心的问题,并且最好是专业领域的问题。那怎么找问题呢?

五个途径:通过选择热榜寻找、关键词搜索、话题查找、大V查找、5118 搜索引擎寻找。

手机知乎主页有个热榜选项,上热榜的问题都可以选,最好是热度至少超百万、两周以内有大几百赞回答的、与自己领域相关的问题,当天完成最佳。只要你写的回答,能够上这个热榜,那么流量真的不用愁了,这也成了最佳的问题的兵家必争之地。在电脑端的话,有一个近期热点,我们还可以打开问题的日志,可以看看详细问题的编辑情况:但凡是一个月前上过热榜的问题,都有很大可能再次上榜,一旦上榜,流量那就不是一个量级的了,所以这类问题一定要写!

2.jpg


所以热榜中跟自己领域相关的问题是非常好的问题,只要是上过热榜的问题,一个月之内很容易再次上榜,知乎会有大量流量加持,一定要认真回答。近期有千赞的回答。一方面说明,这个问题回答好之后,一定会有用户观看且点赞(前面已经有成功案例了);同时又说明,不管这个问题以前已经有了多少高赞的回答,最新的回答还是会优先被知乎推荐出来,就有火爆的机会。知乎的回答,最本质还是要回归内容,回归为用户解决问题。尽量要当天回答,不要超过第二天,效果是最佳的。

如何找到一个好问题,我们还可以从数据和同行这两个方面去分析。数据包括回答数据和问题数据,先说说回答数据,也就是回答数量、回答点赞量、最近有无回答和评论。

① 回答数量必须低于 200个回答,这样竞争压力没那么大。

3.jpg


②必须没有高赞的回答,也就是要低于 1000 个赞,如果有高赞回答,特别是有好几个高赞回答,我们就很难被推荐上去。

4.jpg


③必须要最近有人回答这个问题或者最近有人在回答下面去评论。这个就需要注意看日期,日期越近越好,并且回答是可以选择看最近回答的发布时间的。

5.jpg


如果这个问题的回答,有一项没有满足这 3 个标准,最好就不要去回答,因为会爆的概率极低。反之,如果3个标准都满足的话,则你的回答就更容易被更多用户看到,而爆的前提就是你的回答要被更多用户看到。

那为什么说满足这3个标准的回答会被更多用户看到呢?

第一回答数量低于 200个回答,就说明回答人数少,竞争就小。反之,回答的数量越多,说明这个问题竞争太大,我们就很难让用户看到我们的回答。

第二没有高赞的回答。我们回答问题前要一个一个看问题下面的回答,有没有人的回答超过 1000 个赞了,有就直接放弃掉。基本上只要有 1000 个以上的赞,那么在这个问题上这个回答基本也就站住了脚跟,后续知乎会不断地给这个回答做推荐,除非我们写得非常非常的好,不然难有机会突破第一名的推荐加持。

第三如果最近有人回答这个问题或者最近有人在回答下面评论,那么就说明这个问题就是最近有被推荐过,那么也会更容易被用户看到。除了上面的回答数据,还有问题数据。

问题数据包括标签、关注人数、被浏览人数。

①标签越多越好,标签多,可以推荐的人群类型也就越多

② 关注人数、被浏览人数越高越好

6.jpg
7.jpg


2.大量关注同行,每天去看看同行在回答什么问题。我们可以把所有符合以上条件的问题,都放在收藏夹里面,需要回答的时候,我们就找一个最有潜力的问题去回答。那么,如何去判断哪一个问题最有潜力呢?答案是看标题。

标题包含关键词+长尾词,这种标题是最有潜力的。关键词+长尾词,是被最多人搜索的,同时也是比较容易被百度收录的。我们还可以把领域相关的关键词和长尾词,放在知乎上面去搜索,就可以看到大量相关的回答。然后我们把这些回答都收藏在文件夹里。同样,需要回答的时候,我们就找一个最有潜力的问题去回答。

四、质量

也就是如何回答好一个问题。知乎平台最本质的目的是让优质的回答得到更多的曝光,帮用户解决问题。回答之所以能火爆、 吸引粉丝最根本的是,帮助用户真正解决了问题,也就是考察你的真正的实力。一定要把大量的时间放在内容上,而且是真正帮助用户解决问题,真正的利他,先利他,当做到这点之后,再去考虑引流、涨粉的事情。回答问题前还要给自己的整理一个素材库,这个素材库可以帮助我们更好地回答问题。

下面分享一个搜集素材的四个步骤:

第一步:用关键词、长尾词去搜索相关的问题,然后一个一个点开,把每个问题点赞、收藏、评论最高的前五名,一一罗列出来。

第二步:看前五名回答的开头,正文,结尾是怎么写的。 开头包括引起注意、引起兴趣。正文包括例子、钩子、图片。 结尾包括引导关注、引导添加公众号、引导点赞、收藏、评论。

第三步:大量收集开头,正文和结尾。

第四步:大量收集评论区中的关键词,这才能更了解用户。

通过上面四步我们知道,一个素材库主要包括标题、开头、正文、结尾。我们只要将上面四步重复去做、大量去做、持续去做,你将会有一个无比巨大的素材库。需要素材,直接在素材库里面去找即可。不知道怎么写开头,直接在素材库里面找优质的开头范文即可。

最后我们还要知道用户上知乎来搜索答案,是想解决问题的。

所以我们一定要真实、真诚、利他。把自己知道的、把自己的经验、收获、感悟真诚的分享出去。因为既然用户是来找真实有用的经验,经验越真实,干货摆的越多,文字越直白可读, 越能吸引住他,也越有竞争力。

然后下面就是回答问题了:

(1)先找这个领域知乎5-10篇的文章读一读,去分析。还可以去其他平台找找,特别是爆款内容,要去分析他为什么爆,找找灵感。

(2)先确定,我如何才能真正有效解决这个当下的问题,去搜集相关的素材,然后整理、分类,提练。

(3)然后把解决问题的方法,提炼成几个关键部分与要点,也就是:我真正想告诉大家的是什么。

(4)以这几个要点为核心,把这个回答,用说话的方式讲出来,这样整体就会比较顺。以上是准备阶段,是需要重点准备的阶段。

(5)开始动笔从头到尾写第一遍。

(6)动笔进行第一次修改:理顺逻辑、确定每个要点有证明的案例。

(7)动笔进行修改第二遍:梳理金句。

(8) 开始动笔修改第三遍:开头的编写,插入引流内容,把重点的部分标黑。

要记住着重写开头、结尾,以及中间的案例。大约每篇文章2000-5000字。注意,文章中不要出现公众号或者微信这类的词语,是非常敏感的,被平台通报几次之后,容易直接封号,而且找回来非常困难。

再补充几点:

1.要学会写金句,分享一个写金句的套路润色方法。

(1)明确一个要解决的问题。

(2)找到这个问题大家的常规认知。

(3)找到这个问题你的独特的解决方案。

(4)写出金句。

(5)对金句进行润色,比如说:采用对比、比喻、公式等形式。

注意,这里最重要的一步,你的独特的解决方案:本质上是对这个行业的深刻理解,也就是你的专业能力与总结能力,也就是看问题本质的能力。

那如何提升看问题本质的能力呢?每天针对自己专业的领域,针对一件事情或者一个问题,写下问题的本质,简单就好,最多不要超过3句话。持续一两个月,你看问题本质、写金句的能力一定会大涨。本质往往都很简单,所以要简洁。多看看别人的金句是怎么写的,可以套用。

2.注重开头

所有的开头,不是塑造出来的,而是真正从实际中提炼出来的。那具体如何提炼自己的开头呢?分享一位知乎大佬的常用做法。

基本大体框架是这样的:

之前我处于XX样的状态,很想XX但是苦于找不到路径;突然在某个时刻发生了XX,我找到了一个XX方法;经过XX的努力,最终得到了XX的结果;之后,总结了XX的方法,在这里分享给大家;曾经我跟你一样XX,既然我可以做到,那么相信你也可以做到。这个是故事的架构,提炼出来以后,确实可以很大程度,激发大家的渴望与自信。

3.高质高赞回答的组成要素

①不少于2000字,足够的干货和价值,把事情说清楚为最佳。

②适当使用小标题,增加层次感。

③做好文章开头,开头非常重要。

④注意图片和表情包的使用,图片可增加内容可读性。

⑤重点内容适当加粗,突出重点;

⑥提供一定的解决方案,能让读者有所得。

8.jpg


4.干货元素

干货元素可以从三个方面考虑,一个是提供解决方案、一个是节省时间、一个是提升认知。

①提供解决方案

一篇好的回答在提供解决方案方面一定是重中之重的。我们要去思考,我们的读者或者我们写的回答的受众是什么样的群体,他们需要怎样的解决方案或者价值,这点是我们创作最核心的关注点。

②节省时间

节省时间很容易理解,意思就是读者读完我们的回答或者文章之后,能够为对方节省很多时间和精力再去找其他回答了,一篇回答便可以解决这个人99%的需求,这样的完美回答便是我们中后期追求的优质写法。那么,怎么样为读者节省时间?

很简单,让自己的答案尽可能地覆盖全面,解决读者的绝大部分疑问。

③提升认知

提升认知是说当读者读完你的回答之后,能够感觉自己有所收获。读完我们的回答能够让对方的认知提升几个小台阶的回答往往是最佳的。提升认知更多是体现在专业性上,很多领域都是有专业性的内容的,将适合大众的专业性内容以更加通俗的观点表达出来,专业且易懂的回答往往是最受大众喜欢的。

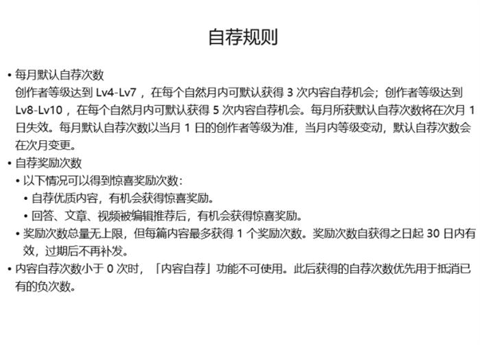
最后说一下想要提升颜值,可以通过[举报]其他内容来提升,我之前做过,一周举报了50多条,基本上都举报成功了,一周颜值提升了将近200。内容自荐,这个功能也非常好,只要有好的内容,就可以用这个功能获得推荐,我有一篇回答,就因为使用了这个功能流量一下子就来了非常大,所以有好的内容的情况下可以使用这个。

作者:老陈 公众号:老陈的深度思考
温馨提示:
1、本内容内由作者投稿,版权归原作者所有!
2、本站仅提供信息存储空间服务,不拥有所有权,不承担相关法律责任。
3、本内容若侵犯到你的版权利益,请联系我们,会尽快给予删除处理!
客服QQ/微信
1004169167 周一至周日:09:00 - 22:00
十五年老品牌,学习网上创业赚钱,首先启副云创,值得信赖!
众创网络 版权所有!

本站内容均转载于互联网,并不代表启副云创立场!
拒绝任何人以任何形式在本站发表与中华人民共和国法律相抵触的言论!

加入vip|手机版| 启副云创 ( 信息产业部备案号 粤ICP备2022006398号-4 )

GMT+8, 2026-5-21 17:05 , Processed in 0.191930 second(s), 31 queries , Gzip On.

快速回复 返回顶部 返回列表